MAPPE ANCORA MAPPE (PROVE, PROVE TECNICHE, ESEMPI E ALTRO)


1. Mappe di varia natura 


Detta "Il serpente", in realtà una linea del tempo. Cliccando sulle varie tappe compaiono riferimenti e collegamenti. Non proprio adattissima per mobile: caratteri piccoli, non facile da ingrandire ecc. 

 


A bolle. Anche questa una specie di linea del tempo, potenzialmente interattiva, ma al momento senza collegamenti da cliccare. 


Queste sono le classiche Bubbles delle mappe e dell'infografica. Non proprio chiarissima, da vedere verso la fine del percorso. NON interattiva. 


Mappa abbastanza classica, concettuale, con nodo centrale e diramazioni. Niente di speciale, magari da confrontare "per sport" con le altre. 


Mappa classica con Relazioni. Cioè linee multiple, quindi apparentemente non perfettamente lineare e/o gerarchica. 


Diagramma, ad essere precisi. Modello "causa effetti" (sopra la riga dei fenomeni, sotto le conseguenze o effetti). Si vede poco, cliccare per ingrandire (mobile), nel caso scaricare. 


Diagrammi di Venn adattati a "concetti" di tipo qualitativo. Un tentativo. Forse troppo complicata: non solo bisogna cliccare per ingrandire (mobile), ma leggere e valutare colori intersezioni e posizioni. Andrebbe commentata, ma non è male da "contemplare" in modo globale e non analitico. È evidente che l'INTERSEZIONE (per "gioco") fra III secolo - Invasioni - Cristianesimo - Islam "darebbe" il Medioevo... Sarà vero? 


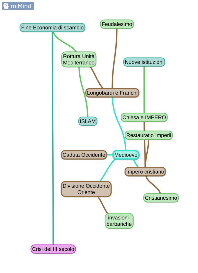
Mappa classica a varie diramazioni/gruppi (vedi colori). 


2. Linee del Tempo da Timegraphics


A. La più "completa" (o almeno lunga), non ho notato errori, percorre in modo equilibrato tutto il Medioevo. Fermarsi all'814 (la morte di Carlo Magno). Scorrere destra sinistra per percorrere la linea, cliccare sugli eventi o fenomeni (se si vuole), ingrandire o rimpicciolire ecc. (Vedi pulsanti/comandi in verticale a destra). 

 


B. Più sintetica...

 


C. Molto sintetica (e solo Tardo Antico/Alto Medioevo)...

 



Crea il tuo sito web con Webador